Mais que ce passe-t-il dans la communauté TYPO3 ? 4.4, 5.0, TYPO3, FLOW3, mais c'est quoi la version en cours de ce foutu CMS ?
La version 5.0, c'est la nouvelle version nouvelle mouture de TYPO3 basée sur du tout nouveau code super puissant. La version 4.4, c'est le maintien et l'évolution de la version 4.x. Le travail sur les versions 4.x permet, non seulement d'intégrer le travail des nombreuses équipes de développement de TYPO3, mais aussi de garantir la compatibilité maximum pour le passage à la 5.0.
La 4.4 devrait sortir fin juin, les développeurs vont pouvoir continuer à créer de superbes sites web tout en profitant de nombreuses innovations. Pendant ce temps, il peuvent essayer la version en cours de finalisation de la version 5.0 : Download TYPO3 5.0.
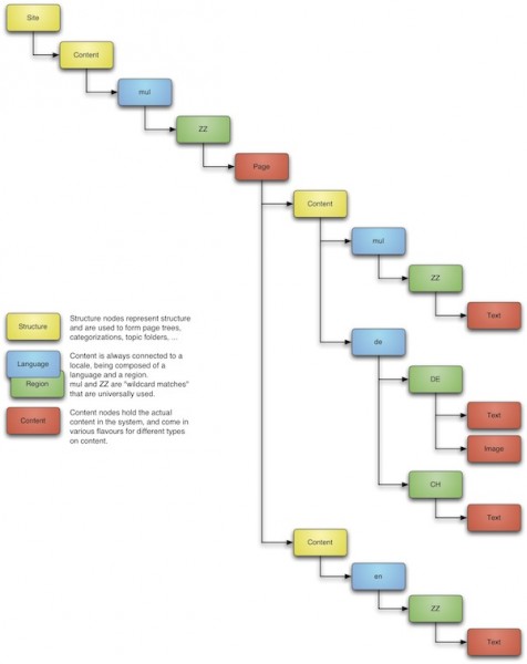
Phoenix uses a generic multi-dimensional node structure which allows for storing any kind of content in different languages. The content structure may also vary depending on a locale (ie. language, region, script) and will provide several ways of fallback to specified default languages.
Des nodes pour enregistrer les contenus et du TypoScript 2.
